2025年普及数字化 “十四五”智能制造规划征求意见
为加快推动智能制造发展,工业和信息化部会同有关部门起草了《“十四五”智能制造发展规划》(征求意见稿),现面向社会公开征求意见。如有意见或建议,请以书面或电子邮件形式反馈。征求意见截止日期为2021年5月13日。
联系电话:010-68205623
传真:010-66013726
电子邮箱:yemeng@miit.gov.cn
地址:北京市西城区西长安街13号 工业和信息化部装备工业一司
工业和信息化部装备工业一司
2021年4月14日
《“十四五”智能制造发展规划》(征求意见稿)中提出了发展路径和目标。到2025 年的具体目标是:1、转型升级成效显著。规模以上制造业企业智能制造能力成熟度达2级及以上的企业超过50%,重点行业、区域达3级及以上的企业分别超过20%和15%。制造业企业生产效率、产品良率、能源资源利用率等大幅提升;2、供给能力明显增强。智能制造装备和工业软件技术水平和市场竞争力显著提升,国内市场满足率分别超过70%和50%。主营业务收入超50亿元的系统解决方案供应商达到10家以上;3、基础支撑更加坚实。建设一批智能制造领域创新载体和公共服务平台,并形成服务网络。制修订200 项以上智能制造国家、行业标准。建成120个以上具有行业和区域影响力的工业互联网平台。
“十四五”智能制造发展规划
(征求意见稿)
智能制造是基于新一代信息技术与先进制造技术深度融合,贯穿于设计、生产、管理、服务等制造活动各个环节,具有自感知、自决策、自执行、自适应、自学习等特征,旨在提高制造业质量、效益和核心竞争力的先进生产方式。作为制造强国建设的主攻方向,智能制造发展水平关乎我国未来制造业的全球地位,对于加快发展现代产业体系,巩固壮大实体经济根基,构建新发展格局,建设数字中国具有重要作用。为贯彻落实《中华人民共和国国民经济和社会发展第十四个五年规划和2035年远景目标纲要》《“十四五”制造业高质量发展规划》,加快推动智能制造发展,编制本规划。
一、现状与形势
“十三五”以来,通过试点示范应用、系统解决方案供应商培育、标准体系建设等多措并举,我国制造业数字化网络化 智能化水平显著提升,形成了央地紧密配合、多方协同推进的工作格局,发展态势良好。供给能力不断提升,智能制造装备国内市场满足率超过50%,主营业务收入超10亿元的系统解决方案供应商达43家。支撑体系逐步完善,构建了国际先行的标准体系,发布国家标准285项,主导制定国际标准28项;培育具有一定影响力的工业互联网平台70余个。推广应用成效明显,试点示范项目生产效率平均提高45%、产品研制周期平均缩短35%、产品不良品率平均降低35%,涌现出离散型智能制造、流程型智能制造、网络协同制造、大规模个性化定制、远程运维服务等新模式新业态。
随着全球新一轮科技革命和产业变革深入发展,新一代信息技术、生物技术、新材料技术、新能源技术等不断突破,并与先进制造技术加速融合,为制造业高端化、智能化、绿色化发展提供了历史机遇。同时,国际环境日趋复杂,全球科技和产业竞争更趋激烈,大国战略博弈进一步聚焦制造业,美国“先进制造业领导力战略”、德国“国家工业战略2030”、日本“社会5.0”和欧盟“工业5.0”等以重振制造业为核心的发展战略,均以智能制造为主要抓手,力图抢占全球制造业新一轮竞争制高点。
当前,我国已转向高质量发展阶段,正处于转变发展方式、优化经济结构、转换增长动力的攻关期,但制造业供给与市场需求适配性不高、产业链供应链稳定面临挑战、资源环境要素约束趋紧等问题凸显。站在新一轮科技革命和产业变革与我国加快转变经济发展方式的历史性交汇点,要坚定不移地以智能制造为主攻方向,推动产业技术变革和优化升级,推动制造业产业模式和企业形态根本性转变,以“鼎新”带动“革故”, 提高质量、效率效益,减少资源能源消耗,畅通产业链供应链,助力碳达峰碳中和,促进我国制造业迈向全球价值链中高端。
二、总体思路
(一)指导思想
以习近平新时代中国特色社会主义思想为指导,全面贯彻党的十九大和十九届二中、三中、四中、五中全会精神,立足新发展阶段、贯彻新发展理念、构建新发展格局,深化改革开放,统筹发展安全,以新一代信息技术与先进制造技术深度融合为主线,以提升创新、供给、支撑能力和应用水平为着力点, 加快构建智能制造发展生态,深入推进制造业数字化转型、智能化升级,为促进制造业高质量发展、加快制造强国建设、构筑国际竞争新优势提供有力支撑。
(二)基本原则
坚持市场主导。充分发挥市场在资源配置中的决定性作用,强化企业在发展智能制造中的主体地位。更好发挥政府在战略规划引导、标准法规制定、公共服务供给等方面作用,营造良好环境,激发各类市场主体内生动力。
坚持创新驱动。把科技自立自强作为智能制造发展的战略支撑,加强用产学研协同创新,着力突破关键核心技术和系统 集成技术。支持企业、高校、科研院所等组建创新联合体,开展技术、工艺、装备、软件和管理、模式创新。
坚持融合发展。加强跨学科、跨领域合作,推动新一代信息技术与先进制造技术深度融合。发挥龙头企业牵引作用,推动产业链供应链深度互联和协同响应,带动上下游企业数字化智能化同步提升,实现大中小企业融通发展。
坚持系统推进。聚焦新阶段新要求,统筹考虑区域、行业发展差异,加强前瞻性思考、全局性谋划、战略性布局、整体性推进,充分发挥地方、行业和企业积极性,分层分类系统推 动智能制造创新发展。
(三)发展路径和目标
推进智能制造,关键要立足制造本质,紧扣智能特征,以工艺、装备为核心,以数据为基础,依托制造单元、车间、工厂、供应链和产业集群等载体,构建虚实融合、知识驱动、动态优化、安全高效的智能制造系统。作为一项持续演进、迭代提升的系统工程,智能制造需要长期坚持,分步实施。到2025年,规模以上制造业企业基本普及数字化,重点行业骨干企业初步实现智能转型。到2035年,规模以上制造业企业全面普及数字化,骨干企业基本实现智能转型。
2025 年的具体目标是:
——转型升级成效显著。规模以上制造业企业智能制造能力成熟度达2级及以上的企业超过 50%,重点行业、区域达3 级及以上的企业分别超过20%和15%。制造业企业生产效率、产品良率、能源资源利用率等大幅提升。
——供给能力明显增强。智能制造装备和工业软件技术水平和市场竞争力显著提升,国内市场满足率分别超过70%和50%。主营业务收入超50亿元的系统解决方案供应商达到10家以上。
——基础支撑更加坚实。建设一批智能制造领域创新载体和公共服务平台,并形成服务网络。制修订200项以上智能制造国家、行业标准。建成120个以上具有行业和区域影响力的工业互联网平台。
三、重点任务
(一)加快系统创新,增强融合发展新动能
强化科技支撑引领作用,推动跨学科、跨领域融合创新, 打好关键核心和系统集成技术攻坚战,构建完善创新网络,持续提升创新效能。
1. 加强关键核心技术攻关
聚焦设计、生产、管理、服务等制造全过程,突破设计仿真、混合建模等基础技术,开发应用增材制造、超精密加工等先进工艺技术,攻克智能感知、高性能控制、人机协作、精益管控、供应链协同等共性技术,研发人工智能、5G、大数据、边缘计算等在工业领域的适用性技术。
2. 加速系统集成技术突破
面向装备、单元、车间、工厂等制造载体,构建制造装备、生产过程相关数据字典和信息模型,开发生产过程通用数据集成和跨平台、跨领域业务互联技术。面向产业链供应链,开发跨企业多源信息交互和全链条协同优化技术。面向制造全过程,突破智能制造系统规划设计、建模仿真、分析优化等技术。
3. 加快创新网络建设
围绕关键工艺、工作母机、数字孪生、工业智能等重点领域,建设一批制造业创新中心等载体,开展关键共性技术研发。推动产业化促进机构建设,加快智能制造创新成果转移转化。建设一批试验验证平台,加速智能制造装备和系统推广应用。鼓励企业牵头建设创新平台,促进创新资源集聚。
专栏 1 智能制造技术攻关行动

(二)深化推广应用,开拓转型升级新路径
聚焦企业、区域、行业转型升级需要,围绕工厂、企业、产业链供应链构建智能制造系统,开展多场景、全链条、多层次应用示范,培育推广智能制造新模式新业态。
1. 开展智能制造示范工厂建设
加快新一代信息技术与制造全过程、全要素深度融合,推进制造技术突破、工艺创新和业务流程再造,实现泛在感知、数据贯通、集成互联、人机协作和分析优化,建设数字化网络化智能化示范工厂。引导“链主”企业建设供应链协同平台, 带动上下游企业同步实施智能化升级。鼓励各地方、行业开展多场景、多层级应用示范,培育推广创成式设计、网络协同制造、大规模个性化定制、预测性维护、远程运维服务等新模式。
专栏 2 智能制造示范工厂领航行动

2. 加快行业数字化网络化发展
针对装备制造、电子信息、原材料、消费品等领域细分行 业特点和痛点,制定智能制造实施路线图,分步骤、分阶段推进数字化、网络化改造。支持有条件有基础的企业加大技术改 造投入,持续推动工艺革新、装备升级和生产过程智能化。实施中小企业数字化赋能专项行动,着力提升中小企业数字化网络化发展水平。建设行业转型促进机构,加快数据、标准和解决方案深化应用。组织开展经验交流、供需对接活动,总结推广智能制造新技术、新装备和新模式。
专栏 3 行业数字化网络化改造行动

3. 促进区域制造业数字化转型
鼓励地方创新完善政策体系,探索各具特色的区域智能制造发展路径。推动跨地区开展智能制造关键技术创新、供需对 接、人才培养等合作。鼓励地方、行业组织、龙头企业等联合推广先进技术、装备、标准和解决方案,加快智能制造进集群、 进园区。支持产业特色鲜明、转型需求迫切、基础条件好的地区建设智能制造先导区,打造智能制造技术创新策源地、示范应用集聚区、关键装备和解决方案输出地。
(三)加强自主供给,壮大产业体系新优势
依托强大国内市场,加快发展装备、软件和系统解决方案,培育壮大智能制造新兴产业,加速提升供给体系适配性,引领带动产业体系优化升级。
1. 大力发展智能制造装备
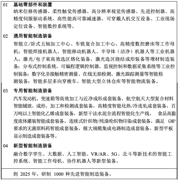
针对感知、控制、决策、执行等环节的短板弱项,加强用产学研联合创新,突破一批“卡脖子”基础零部件和装置。推动先进工艺、信息技术与制造装备深度融合,通过智能车间/工厂建设,带动通用、专用智能制造装备加速研制和迭代升级。 推动数字孪生、人工智能等新技术创新应用,研制一批国际先进的新型智能制造装备。
专栏 4 智能制造装备创新发展行动

2. 合力发展工业软件产品
支持软件企业、装备制造商、用户、科研院所强化协同, 联合开发面向产品全生命周期和制造全过程各环节的核心软件,研发嵌入式工业软件及集成开发环境,研制面向细分行业的集成化工业软件平台。推动工业知识软件化和架构开源化,加快推进工业软件云化部署。依托重大项目和骨干企业,开展安全可控工业软件应用示范。
专栏 5 工业软件突破提升行动

3. 着力打造系统解决方案
鼓励智能制造系统解决方案供应商与用户加强供需互动、联合创新,推进工艺、装备、软件、网络的系统集成和深度融合,开发面向典型场景和细分行业的解决方案。聚焦中小微企业特点和需求,开发轻量化、易维护、低成本的解决方案。规范智能制造系统解决方案供应商发展,引导提供专业化、高水平、一站式的集成服务。
(四)夯实基础支撑,构筑智能制造新保障
瞄准智能制造发展趋势,健全完善标准、信息基础设施、安全保障等发展基础,着力构建完备可靠、先进适用、安全自主的支撑体系。
1. 深入推进标准化工作
持续优化标准顶层设计,统筹推进国家智能制造标准体系和行业应用标准体系建设。加快基础共性和关键技术标准制修订,在智能装备、智能工厂等方面推动形成国家标准、行业标准、团体标准、企业标准相互协调、互为补充的标准群。加快标准的贯彻执行,支持企业依托标准开展智能车间/工厂建设。积极参与国际标准化工作,推动技术就绪度高的国家标准与国际标准同步发展。
专栏 6 智能制造标准引领行动

2. 完善信息基础设施
加快工业互联网、物联网、5G、千兆光网等新型网络基础设施规模化部署,鼓励企业开展内外网升级改造,提升现场感知和数据传输能力。加强工业数据中心、智能计算中心等算力基础设施建设,支撑人工智能等新技术应用。支持大型集团企业、工业园区,围绕内部资源整合、产品全生命周期管理、产业链供应链协同、中小企业服务,建立各具特色的工业互联网平台,实现全要素、全产业链数据的有效集成和管理。
3. 加强安全保障
围绕智能制造安全需求,协同推进网络安全、信息安全和功能安全建设,推动密码技术深入应用。强化网络安全和工业数据分类分级管理,推进工业数据治理。完善覆盖国家、地方、 企业的多级工控信息安全监测预警网络。加大网络安全产业供给,推动专用产品试点应用。培育工业安全服务机构,提升诊断、咨询、设计、实施等服务能力。落实企业安全防护主体责任,引导企业建立符合政策标准要求的技术防护体系和安全管理制度。
四、保障措施
(一)加强统筹协调
推动建立工信、发改、教育、科技、财政、人社、国资和市场监管等多部门参与的协调机制,统筹推进智能制造。加强 央地协同合作,鼓励地方出台配套政策和法律法规,引导各类 社会资源聚集,形成系统推进工作格局。充分发挥智能制造专家咨询委员会及相关科研机构、智库的作用,开展前瞻性、战略性重大问题研究。鼓励企业结合自身实际加快实施智能制造,持续做好安全生产和环境保护。
(二)加大财税金融支持
加强国家科技重大专项、重点研发计划、产业基础再造工程、增强制造业核心竞争力专项等对智能制造领域的支持。优化首台(套)重大技术装备保险补偿和激励政策,促进智能制 造装备推广应用。鼓励国家制造业转型升级基金、先进制造产业投资基金、国家中小企业发展基金及各类社会资本加大对智 能制造领域投资力度。引导金融机构为企业智能化改造提供中长期贷款支持,开发符合智能制造特点的供应链金融、融资租 赁等金融产品。
(三)强化人才支撑
定期编制智能制造人才需求预测报告和紧缺人才需求目录,出台智能制造从业人员能力要求等行业标准。支持建设智 能制造高技能人才实训基地。加强在职人员、转岗人员的数字化技能培训,促进从业人员技术和知识结构升级,推进产教融合型企业建设。深入推进新工科建设,建设一批智能制造现代产业学院,加强相关学科专业和课程体系建设,加快高端人才培养。弘扬企业家精神和工匠精神,鼓励开展智能制造创新创 业、技术技能大赛。
(四)提升公共服务
鼓励行业组织、地方政府、产业园区、科研院所、龙头企 业等建设智能制造公共服务平台,支持标准试验验证平台提升 检验检测、咨询诊断、培训推广等服务能力。制定智能制造公 共服务平台规范,构建优势互补、协同发展的服务网络。建立 长效评价机制,鼓励第三方机构开展智能制造能力成熟度评 估,研究发布行业和区域智能制造发展指数。
(五)深化开放合作
加强与相关国家、地区及国际组织的交流,开展智能制造技术攻关、标准研制、示范应用、检测认证、人才培养等合作。 鼓励跨国公司、国外科研机构等在华建设智能制造研发中心、示范工厂、人才培训中心等。依托共建“一带一路”倡议、金砖国家、区域全面经济伙伴关系协定(RCEP)等国际合作机制,鼓励智能制造装备、软件、标准和解决方案“走出去”。
五、组织实施
工业和信息部会同有关部门做好规划的组织实施和监督评估等工作,各有关部门按照职责分工,采取切实有效的政策措施,抓好重点任务落实。各地要结合本地实际,抓紧制定与 规划相衔接的实施方案,落实相关配套政策,做好信息反馈工作。相关行业组织要充分发挥桥梁和纽带作用,协同推动规划 的贯彻落实。有关部门、各地方、相关行业组织要加强智能制造经验模式总结和宣传推广。
整理 | 天工TIME


















